Car System: Unterschied zwischen den Versionen

Aus Digital Modellbahn
K
K
Zeile 13: Zeile 13:
  
 
== Funktionsaufbau ==
 
== Funktionsaufbau ==
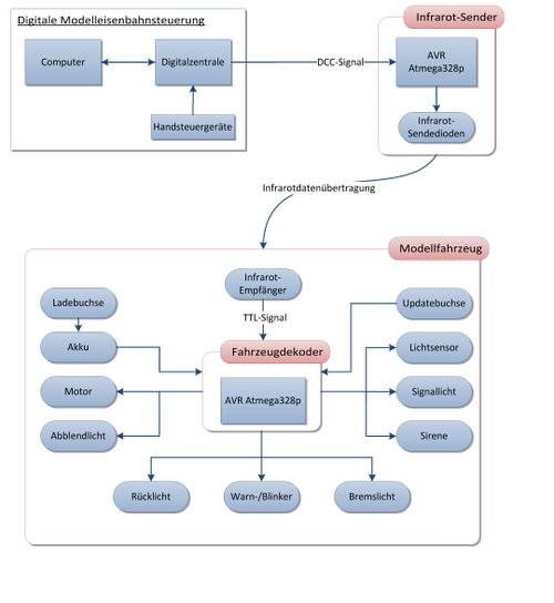
Das DCC-Signal kann mit jeder Digitalzentrale erzeugt werden. Dieses Signal wird direkt an den Infrarot-Sender übertragen. Die gesendeten Infrarot DCC-Daten können dann durch einen speziellen IR-Empänger [[http://www.hobbyengineering.com/specs/Vishay-TSOP7000.pdf|TSOP7000]] im [[Fahrzeugdekoder]] dekodiert werden.  
+
Das DCC-Signal kann mit jeder Digitalzentrale erzeugt werden. Dieses Signal wird direkt an den Infrarot-Sender übertragen. Die gesendeten Infrarot DCC-Daten können dann durch einen speziellen IR-Empänger [["http://www.hobbyengineering.com/specs/Vishay-TSOP7000.pdf"|TSOP7000]] im [[Fahrzeugdekoder]] dekodiert werden.  
  
 
[[File:Car_System_uebersicht.JPG|500px|Car-System Übersicht]]
 
[[File:Car_System_uebersicht.JPG|500px|Car-System Übersicht]]

Version vom 29. Januar 2012, 01:20 Uhr

Technik | Rückmeldung | Dekoder | Software | Datenbank


DCC Car-System

Car-System Technik

Funktionsaufbau

Das DCC-Signal kann mit jeder Digitalzentrale erzeugt werden. Dieses Signal wird direkt an den Infrarot-Sender übertragen. Die gesendeten Infrarot DCC-Daten können dann durch einen speziellen IR-Empänger TSOP7000 im Fahrzeugdekoder dekodiert werden.

Car-System Übersicht

Car-System Video

Videos vom Car-System mit Automatiksteuerung über Rocrail findet ihr auf meinem Youtube Kanal unter: www.youtube.de/user/pgahtow