Fahrzeugdekoder: Unterschied zwischen den Versionen

Aus Digital Modellbahn
Zeile 37: Zeile 37:
 
'''Software:'''
 
'''Software:'''
 
* [http://arduino.cc/en/Tutorial/ArduinoToBreadboard Bootloader für 8 Mhz ATmega328p] (unten auf der Webseite "Minimal Circuit")
 
* [http://arduino.cc/en/Tutorial/ArduinoToBreadboard Bootloader für 8 Mhz ATmega328p] (unten auf der Webseite "Minimal Circuit")
* [http://sourceforge.net/projects/pgahtow/files/Car%20System/DCC_Car_Decoder/breadboard.zip Hardware Konfiguration] "ATmega328 on a breadboard (8 MHz internal clock)"
+
* [http://sourceforge.net/projects/pgahtow/files/Car%20System/DCC_Car_Decoder/breadboard.zip Hardware Konfiguration] for ATmega328 on a breadboard (8 MHz internal clock)
  
  

Version vom 23. November 2012, 14:59 Uhr

Technik | IR-Sender | Car Dekoder | Rückmeldung | Ladegerät | Software | Datenbank | Impressionen
Dekoder im Fahrzeug eingebaut

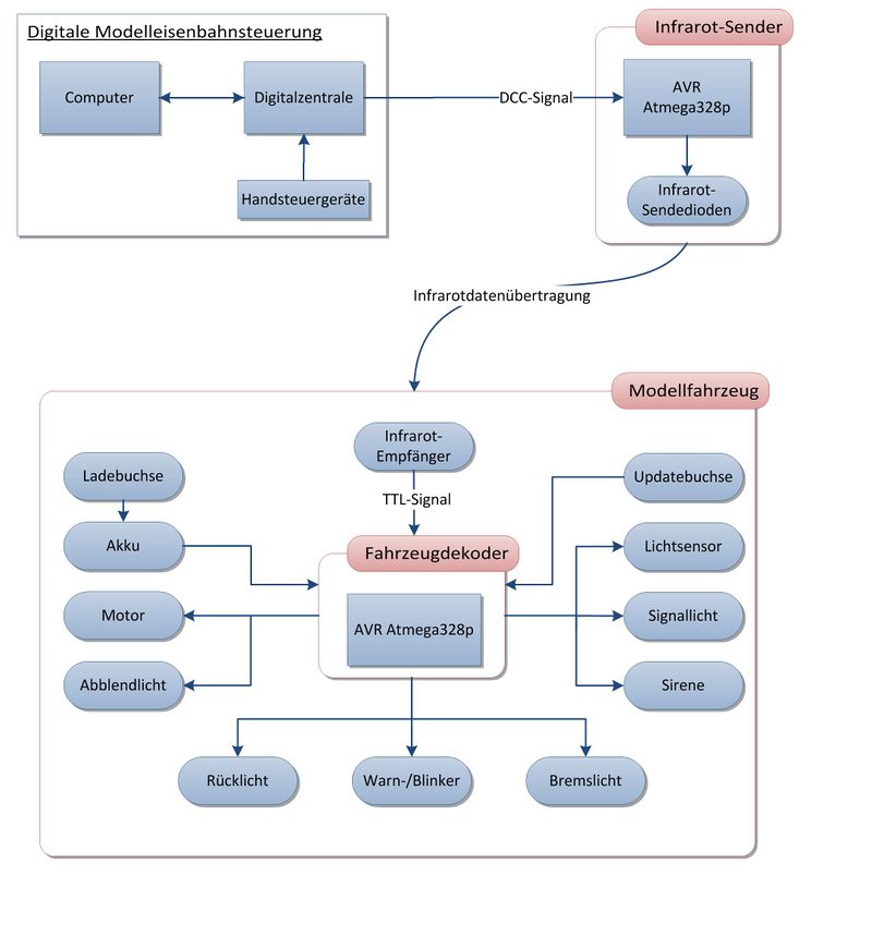
Funktionsaufbau

Das DCC-Signal kann mit jeder Digitalzentrale erzeugt werden. Dieses Signal wird direkt an den Infrarot-Sender übertragen. Die gesendeten Infrarot DCC-Daten können dann durch einen speziellen IR-Empänger TSOP7000 im Fahrzeugdekoder dekodiert werden.

Car-System Übersicht

Fahrzeugdekoder

Fahrzeugdekoder im Größenvergleich
Fahrzeugdekoder Beschaltung

Das Herzstrück der kleinen Modellfahrzeuge ist der Dekoder. Dieser empfängt über IR das DCC-Signal. Mit Hilfe der Prüfsumme wird die korrektheit der Daten ermittelt. Alle Funktionen werden von einem Arduino AVR Atmega 328p gesteuert. Auch die Software ist in der Open-Source Arduino IDE geschrieben.

Der Dekoder besitzt eine Adresse und lässt sich mit normalen Lokomotivbefehlen steuern. Standardfunktionen sind Blinker, Abblendlicht, Rücklicht mit integriertem Bremslicht. Über einen optionalen Helligkeissensor lässt sich die Abblendlicht automatisch schalten, Diese Funktion kann über F3 aktiviert und deaktiviert werden. Zusätzlich können die sieben freien Ausgänge beliebig belegt werden. Hier lassen sich Funktionen wie kein, Einfach-,Doppel- oder Dreifachblitz programmieren. Außerdem ist es möglich an einem Ausgang einen kleinen Lautsprecher für Tonfolgeausgabe (Sirene) anzuschließen.

CV-Tabelle:

In der Fahrzeugdekoder CV-Tabelle sind alle Konfigurationsvariablen um den Dekoder speziell auf das Fahrzeug anzupassen aufgeführt.


Schaltplan:

Der Dekoder wurde extra platzsparend mit wenigen Bauelementen entworfen. Auf der Schaltung befindet sich zusätzlich eine 4-polige Buche für Software-Update. Als Versorgungsspannung werden 3,6 Volt benötigt. Es befindet sich kein Spannungswandler auf der Platine!


Software:


Die Software ist mit der Arduino IDE geschrieben.


IR-Empfänger

IR-Empfänger TSOP7000

Mit Hilfe eines speziellen IR-Empfängers (TSOP7000) ist es möglich Daten mit einer Trägerfequenz von 455 kHz zu empfangen. Diese werden dann von dem IR-Empfänger als TTL-Signal an den Fahrzeugdekoder geleitet.