Booster

Aus Digital Modellbahn
Eigenbau | Zentrale | Booster


Beschreibung

Der Booster in der Version 1 wird mit einem Trafo mit 15 Volt Wechselspannung versorgt. Zur Erzeugung des Gleissignals wird eine H-Brücke, mit zwei N-Kanal und zwei P-Kanal MOSFET Power Transistoren verwendet. Zur Ansteuerung benötigt er ein Signal zur Aktivierung (GO/STOP) und das DCC-Signal. Wenn über "OVERLOAD" ein Kurzschluss signalisiert wird, muss der Booster auf "STOP" geschaltet werden, dann wird das DCC-Signal ignoriert und die Gleisspannung abgeschaltet.

Hardware

Booster2

DCC Booster2 mit L6206N als H-Brückentreiber (Eagle)


Der Booster2 ist ein Nachbau der Schaltung von OpenDCC und wurde angepasst, so das zwei unabhängige Gleisausgänge mit je 2,2 A Leistung zur Verfügung stehen. Dieser Booster erhält sein Datensignal vom Gleissignal der Zentrale und kann auch mit der Eigenbau-Zentrale verwendet werden. Der Booster2 unterstützt Railcom, das sich im Sketch aktivieren lässt. Dadurch kann eine Zentrale, welche keinen Railcom fähigen Gleisausgang besitzt mit Railcom nachgerüstet werden.

Datenblätter:

Datenblätter:

Booster3

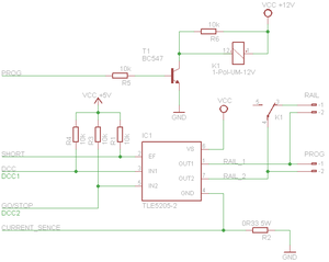
TLE5205-2g Booster3

Booster bestehend aus dem 5A Brückentreiber TLE5205-2 (TLE5206), welcher einen integrierten Kurzschluss und Überhitzungsschutz hat. Besonders festzustellen ist der kleine und einfache Aufbau.

Achtung: Im Datenblatt des TLE5205 ist eine falsche Logiktabelle abgebildet!

Booster3R

TinyRailComBooster3R (Eagle)

Der Booster3R besitzt einen Attiny45 zur Steuerung und ist Railcom fähig. Die LED signalisiert den aktuellen Betriebszustand. Bei Kurzschluss am Gleis schaltet der Booster3R selbständig ab und mit einer Verzögerung wieder ein.

TLE5205 Booster3R für Railcom (Eagle)