Car System

Aus Digital Modellbahn
Technik | Rückmeldung | Dekoder | Ladegerät | Software | Datenbank | Impressionen


DCC Car-System

Car-System Technik

Das Car System wurde von Faller ins Leben gerufen. Es basiert auf einer magnetischen Spurführung in der Fahrbahn, welche durch einenLenkschleifer im Fahrzeug abgegriffen wird. Die Fahrzeuge besitzen einen Akku und Reedkontakt zum Anhalten.

Das digitale Car System basiert auf der Technik von Faller.Allerdings besitzen die Fahrzeuge einen Fahrzeugdekoder. Dieser steuert alles im Fahrzeug (Licht, Motor, Sound). Die Steuerungsdaten werden über Infrarot empfangen. Übertragen wird dabei das DCC-Protokoll.

Zum Testen des Systems habe wurde eine Testanlage gebaut. Diese sollte es ermöglichen die Fahrzeuge automatisch mit dem Computer zusteuern. Dazu wurde in der Fahrbahn Magnetband eingelassen. Zusätzlich wurde eine T-Kreuzung aufgebaut. Das Magnetband wird dabei über Servos umgelenkt. DieSteuerung erfolgt dabei über einen modifizierten Arduino der bis zu 6 Servossteuern kann. In der Fahrbahn wurden außerdem 18 Rückmeldekontakte eingebaut. Die Hallsensoren reagieren dabei auf den Lenkmagneten der Fahrzeuge. Damit dieser beim Überfahren nicht abgestoßen wird, liegt links und rechts neben dem Hallsensor Magnetband verkehrtherum parallel zum Fahrspurmagnetband.

Car-System Testanlage

Die Hallsensoren geben Rückmeldesignale an S88N Bausteine. Über diese S88N-Leitung wird auch auf der Kreuzung die Ampelanlage gesteuert. Diese meldet dann für jede Fahrtrichtung an den Computer den Zustand (grün/rot) der Ampel. Über dieses Signal können die Fahrzeuge vor der Ampel, am Kontakt gestoppt werden. Die Computersteuerung arbeitet Blockbezogen, wie bei einer Modellbahnanlage. Als Steuerungssoftware wird Rocrail eingesetzt. Diese steuert die Fahrzeuge von einem Rückmeldekontakt zum nächsten.


Funktionsaufbau

Das DCC-Signal kann mit jeder Digitalzentrale erzeugt werden. Dieses Signal wird direkt an den Infrarot-Sender übertragen. Die gesendeten Infrarot DCC-Daten können dann durch einen speziellen IR-Empänger TSOP7000 im Fahrzeugdekoder dekodiert werden.

Car-System Übersicht


IR-DCC-Sender

DCC-IR-Booster
IR-Sender

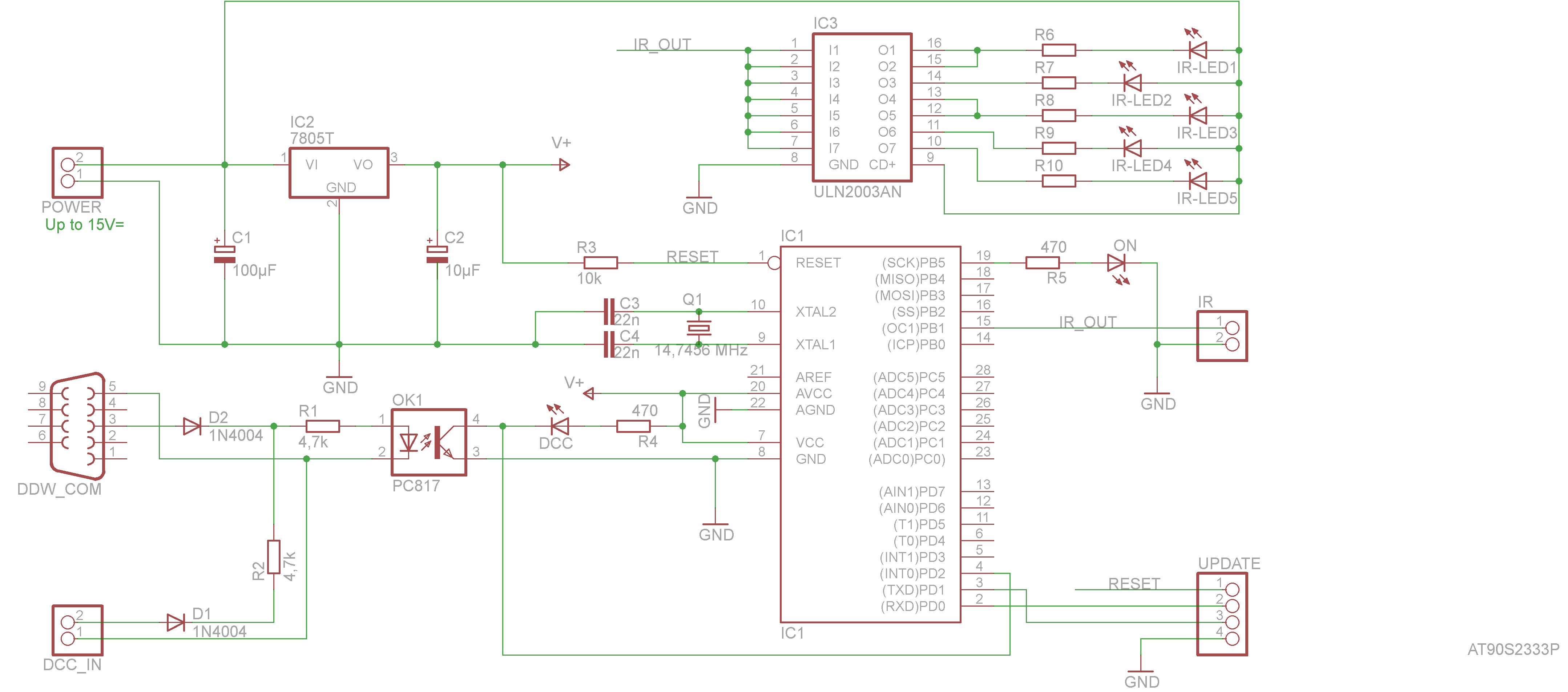
Den DCC-IR-Booster habe ich in ein Gehäuse eines alten Switch gebaut. An ihm lassen sich acht IR-Sender über RJ45 anschließen. Zusätzlich ist ein Ausgang an dem das DCC-Signal zur Weitervararbeitung anliegt vorhanden. Das DCC-Signal wird über eine D-SUB Buchse mit 9 Pin herangeführt. Im Booster befindet sich ein Optokoppler PC817, der das DCC-Signal vom Eingangssignal her entkoppelt. Das DCC-Signal kann direkt vom PC mit DDX erzeugt werden oder man verwendet eine handelsübliche Digitalzentrale. Bei Verwendung einer Digitalzentrale, wo das DCC-Signal aus dem Gleissignal extrahiert wird, muss ein zusätzlicher Vorwiderstand von 4,7 kohm verwendet werden.


Schaltplan

Auf dem Schaltplan befindet sich der IR-Sender und der IR-Booster auf einer Platine. Ich habe aus Gründen der besseren IR-Abdeckung der Modellbahnanlage diese Schaltung verändert. Mit der neueren Version können die einzelnen IR-Sender leichter über der gesamten Anlage verteilt werden.

  • schematic v1.0
  • Die neue Schaltung mit RJ45 Verbindung zum IR-Sender wird hier in Kürze mit eingestellt.


Car-System Video

Videos vom Car-System mit Automatiksteuerung über Rocrail findet ihr auf meinem Youtube Kanal unter: www.youtube.de/user/pgahtow